Facultad de Educación
Estructura Organizacional
Accesos
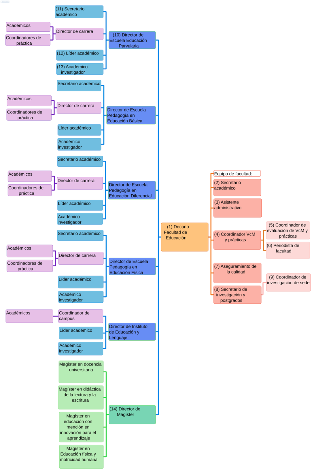
Estructura Organizacional Facultad de Educación
Las facultades son los principales agentes de la tarea educadora de la universidad. Son las responsables de lo esencial del trabajo académico. Están a su cargo: la docencia, la investigación, y la Vinculación con el Medio, en cada una de las disciplinas, materias y asignaturas propias de su especialidad.
La Facultad de Educación (FEDU) es la unidad académica encargada de diseñar, administrar y gestionar las carreras profesionales del ámbito de la formación inicial docente.
La FEDU se organiza de acuerdo con lo dispuesto en los estatutos de la Universidad y su Reglamento Orgánico, presentando la siguiente estructura organizacional:
Equipo Directivo
Decana
- María Jesús Honorato E.
Secretaria Académica
- Faride Rendich M.
Director del Instituto de Educación y Lenguaje
- Cristián Villegas D.
Directora de Escuela de Educación Parvularia
- Leonor Cerda D.
Directora de Escuela de Pedagogía en Educación Básica
- Carla Capell G.
Directora de Escuela de Pedagogía en Educación Física
- Gloria Astudillo R.
Directora de Escuela de Pedagogía en Educación Diferencial
- Verónica Barraza R.
Organismos Colegiados FEDU
Consejo de Facultad
- El Consejo de Facultad es un órgano colegiado de carácter resolutivo, compuesto por el Decano de la respectiva facultad, quien lo preside; los Directores de Escuela; y las demás autoridades académicas adscritas a la respectiva facultad, sin perjuicio de quienes el decano invite a concurrir a las sesiones. Este consejo apoya la toma de decisiones en torno a asuntos curriculares y de gestión educativa de todas las carreras de la facultad.
Unidad Curricular
La Unidad Curricular es un cuerpo colegiado de carácter consultivo que se constituye semanalmente y que está integrado por la Decana de la FEDU; la Secretaria Académica; el Director/a de la Escuela de Educación; un Director/a de Escuela que lidera una carrera de Educación inicial dentro de la facultad; un Director/a de Carrera y un profesor/a jornada completa de la facultad (estos últimos tres académicos alternan, de acuerdo con la decisión del Decano).
Consejo de Escuela y el Comité Curricular
El Consejo de Escuela y el Comité Curricular de Escuela son instancias consultivas, que colaboran con el Director de Escuela en temas relacionados con el proceso de enseñanza-aprendizaje de los estudiantes de la carrera. El Consejo de Escuela está conformado por docentes del Comité Curricular y docentes de campus que forman parte de la escuela. El Comité Curricular de Escuela está constituido por un grupo de docentes que poseen experticia en las líneas curriculares de las carreras. En algunos casos, se contempla la figura de un experto externo o egresado invitado, en función de los requerimientos existentes. El Comité Curricular de Escuela es el cuerpo colegiado que actúa como organismo consultor del Director de Escuela en la toma estratégica de decisiones de carácter curricular de la escuela. Asesora al Director de Escuela en materias curriculares y en especial se preocupa de asegurar la consistencia interna de los planes de estudio y su actualización disciplinar.